Circuit Design and Prototyping – ITP NYU | Instructor: Michelle Temple
Technologies: CAD/CAM, Arduino, Eagle CAD, CNC milling, Circuit Design and Prototyping
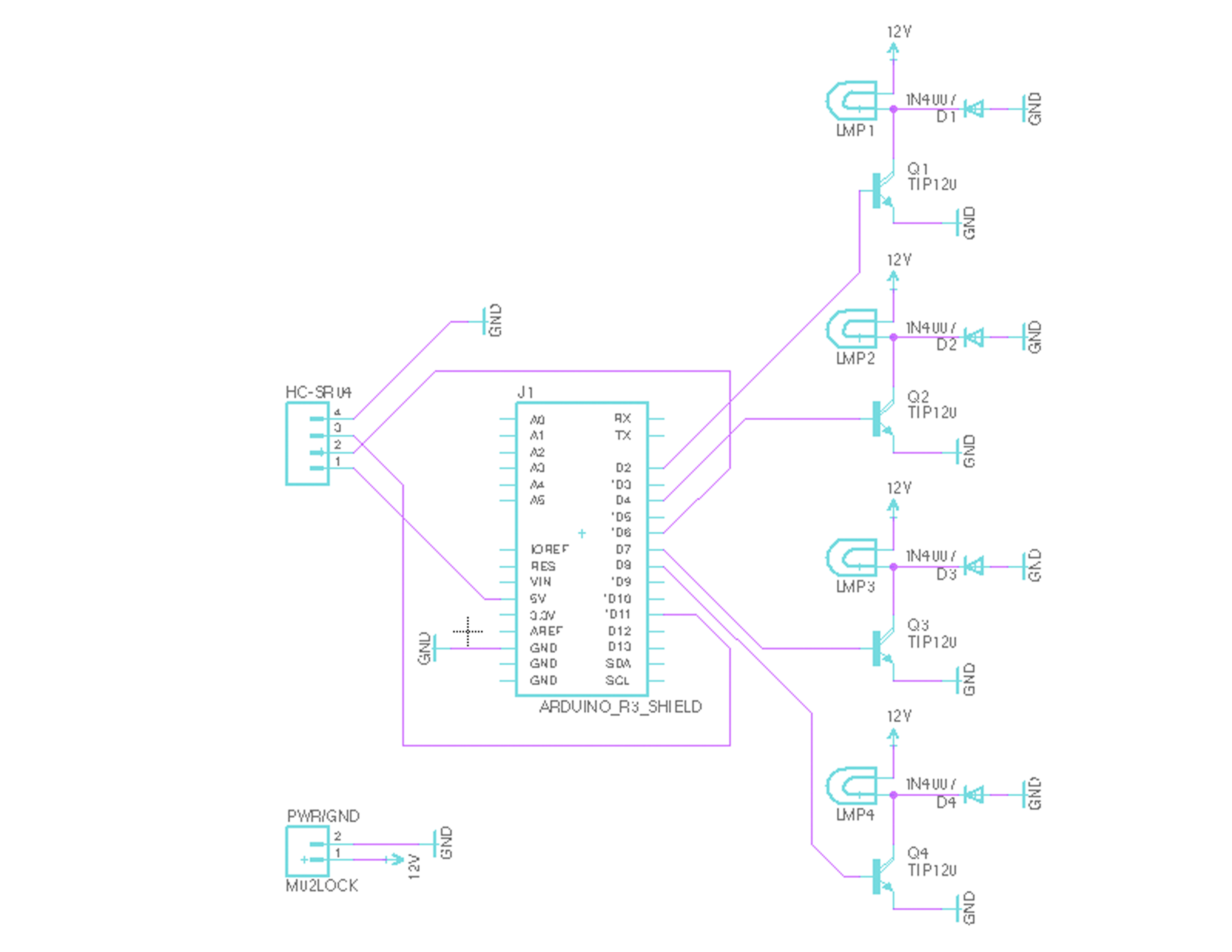
For my final project, I designed a shield that can be used with an Arduino Uno board, allowing the construction of interactive projects with up to four actuators controlled by a single sensor. The shield I developed proved to be highly effective for the types of projects I was working on at the time, and I believe it could be a valuable tool for streamlining a variety of artistic endeavors.
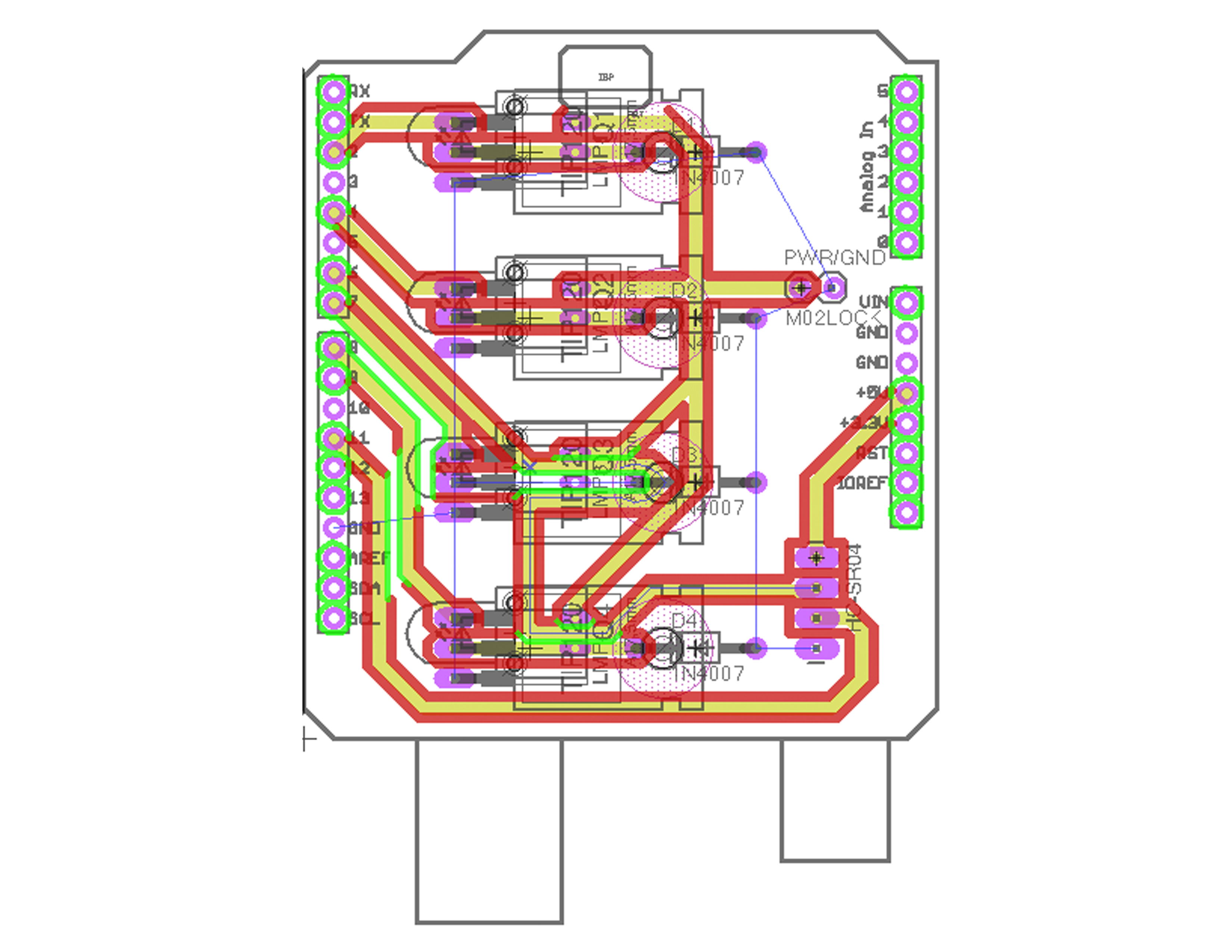
To create the shield, I used Eagle CAD software to design the circuit and then fabricated the PCB using a Roland Modela MDX-20 CNC mill. The resulting shield is both efficient and durable, making it ideal for a range of projects that require precise control over multiple actuators.
The “Interactive Pill” project serves as a prime example of the capabilities of this shield. By utilizing an ultrasonic distance range sensor, the project can effectively control four solenoids, which turn on and off based on the distance between the sensor and the user. This unique configuration allows the user to seemingly control the pill with their hand, attracting a hidden metal ball within.
Of course, the “Interactive Pill” is just one of the many projects that can be accomplished with this specific Uno shield. The shield’s versatility and flexibility provide countless opportunities for creative expression in a wide range of artistic and interactive endeavors.

Schematic

Board
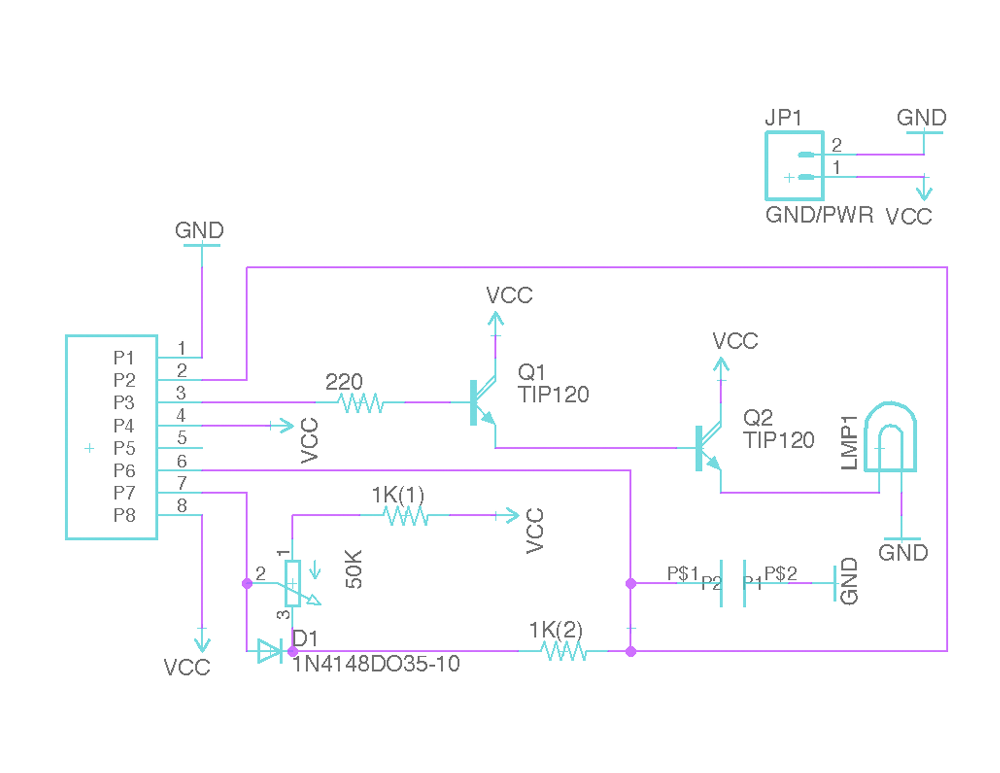
Also, I decided to prototype the PWM dimmer that we Eric Rosenthal showed us in Basic Analog Circuits, as a plug-in-circuit, that can add analog programmability to the shield.
Schematic
Board
Proof of concept


